
2024年富布莱特高中
学业、录取、奖学金、省考、竞赛
全面丰收,硕果累累
满分400分
荣耀来自富布莱特高中学生会主席蒋云翔同学


欧几里德数学竞赛
Eucli Mathematics Contest
加拿大计算机竞赛
Canadian Computing Competition
滑铁卢11年级数学竞赛
Fermat Math Contest
Ms. Sones老师为同学们做竞赛辅导

刘陆尘同学
高三即将拿到飞行驾照,已经熟练驾驶飞机
多位同学
高三轻松拿到车辆驾照,为大学自驾做好准备
学习、爱好、兴趣、生活,丰富多彩
李宛骏同学
在多伦多大学---成绩满分

陈润芃同学
在多伦多大学---跨国企业COOP带薪实习

冉盛荣同学
在滑铁卢大学---免申请直接推荐研究生

张轩瑀同学
在滑铁卢大学---学业创业双丰收




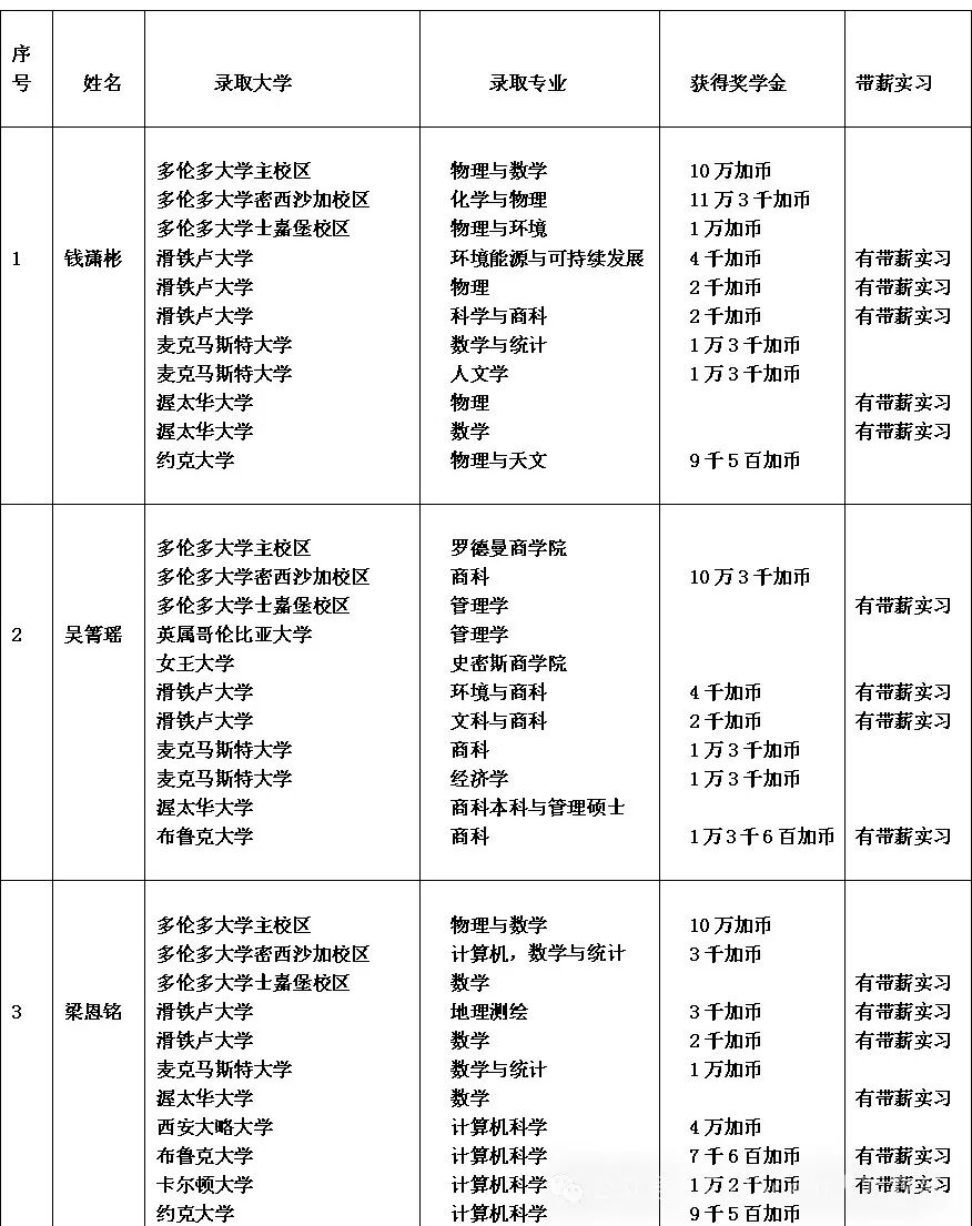
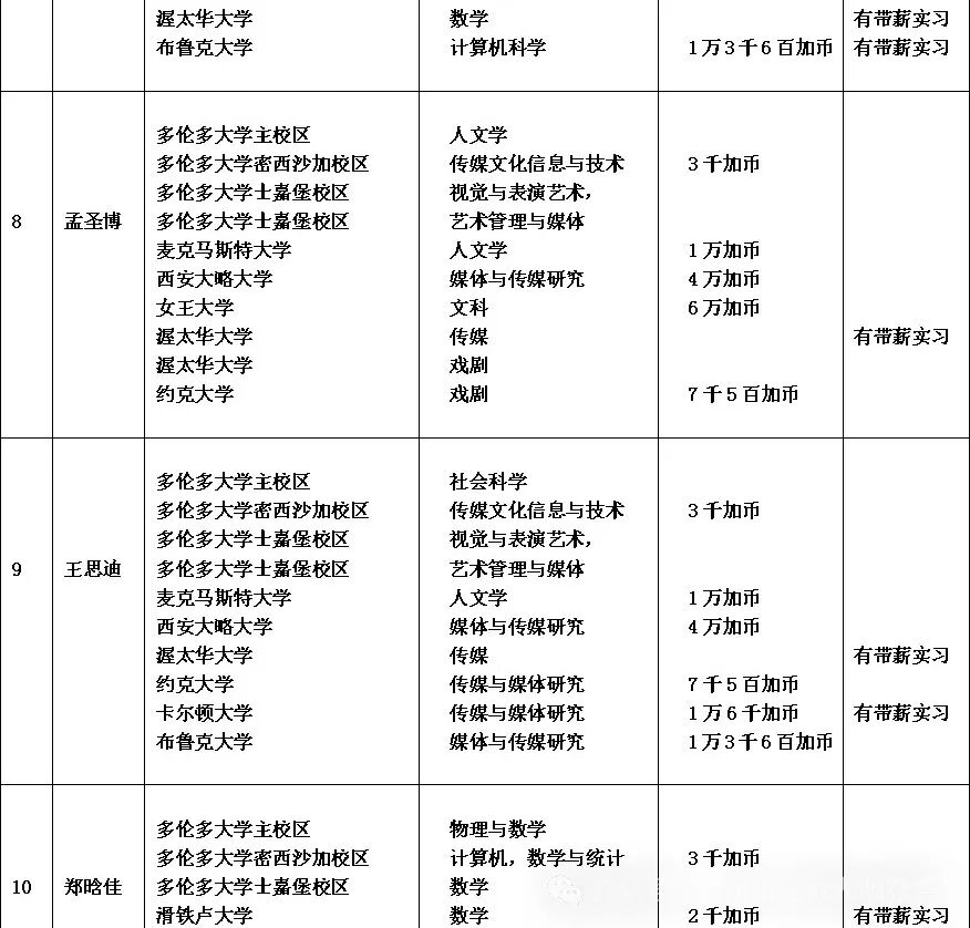
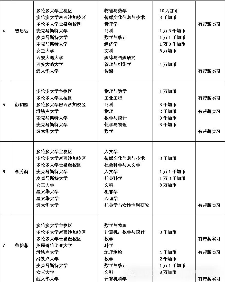
11份多伦多大学10万加币奖学金
5份女王大学10万加币奖学金
多伦多大学全球排名21,全加拿大排名第1
女王大学,加拿大前10,U15联盟成员
这份荣耀,见证同学们的优秀


全部世界名校录取




























富布莱特美国公司成立

--END--

加拿大富布莱特高中
学术领先硬实力
✅ 加拿大安大略省 省考
教育局官方评分
第一名
满分400分
获得者
来自大连育明的蒋云翔同学
富布莱特高中2024届毕业生
✅ 雅思官方考试
阅读满分
9分
获得者
来自北京的南柏同学
富布莱特高中2024届在读生
✅ 多伦多大学
重磅给予富布莱特高中学生
2024年
11个 10万加币奖学金
获得者

✅ 女王大学
重磅给予富布莱特高中学生
2024年
5个 10万加币奖学金
获得者

✅ 在大学成绩优异
2024年入读多伦多大学
李宛骏同学
综合考试获得
满分100分
………………………………………………………
富布莱特高中建校12年
历届学生获得世界名校录取(部分)
多伦多大学
University of Toronto
麦吉尔大学
McGill University
英属哥伦比亚大学UBC
University of British Columbia
滑铁卢大学
University of Waterloo
美国哥伦比亚大学
Columbia University in the City of NewYork
美国纽约大学
New York University
美国卡内基梅隆大学
Carnegie Mellon University
美国伊利诺伊香槟分校
University of Illinois at Urbana-Champaign
美国东北大学
Northeastern University
英国帝国理工
Imperial College London
英国伦敦大学学院UCL
University College London
英国国王学院
King's College London
英国伦敦艺术学院
University of the Arts London
澳洲墨尔本大学
The University of Melbourne
澳洲新南威尔士大学
The University of New South Wales
澳洲莫纳什大学
Monash University
新加坡南洋理工大学
Nanyang Technological University
中国香港大学
The University of Hong Kong
中国香港中文大学
The Chinese University of Hong Kong
………………………………………………………
富布莱特高中
学有所成 安全放心
学分课
小班教学
优秀西人教师授课
同时直接安排补习(免费)
雅思课
班型众多
预备班、初级班、高级班
12年级5.5后增加1对2
大学申请
本校专业团队
一对一规划/全程申请操作
文书/面试辅导、大学衔接
全日制寄宿
快乐的集体生活
学习/生活/活动/就医/竞赛
晚自习/家校连接…全面负责
富 布 莱 特 高 中
培养世界精英的顶级私校
通往世界名校的坚实桥梁
A BRIGHT FUTURE AWAITS
THE END

长按二维码关注我们
富 布 莱 特 高 中